時間:2025-08-22
在現代工業生產和精密制造領域,冷水機組已經成為不可或缺的溫控設備。無論是激光加工、半導體制造,還是醫療設備、實驗室儀器,溫度控制的穩定性都是影響系統性能的關鍵,而冷水機組正是“幕后功臣”。今天我們換一種“大白話”方式,用通俗易懂的語言帶大家徹底搞懂冷水機組是什么、怎么運行、用在哪、出現問題又該怎么解決。
冷水機組其實就是一個“閉合的循環制冷系統”,由四大核心部件和若干輔助部件組成,其核心目的是通過循環冷卻水或冷卻液來降低設備或工作環境的溫度。要實現這一目標,冷水機組的各個組成部分必須緊密協作。

1. 壓縮機
冷水機組的“心臟”,負責壓縮制冷劑,將低壓氣體壓縮成高壓氣體,從而為后續的冷卻過程提供必要的動力。根據冷水機組的需求,壓縮機通常有不同類型,如螺桿式、活塞式和離心式等。酷凌時代采用的是直流變頻微型壓縮機,效率高、噪音低、能源損耗小。
2. 冷凝器
把高溫的制冷劑“降溫”的位置。通常采用風冷或水冷方式將高壓氣體冷卻,轉換成液體,其原理類似于將蒸汽冷卻成水,冷凝器通過散熱將氣體的熱量帶走,是整個冷卻系統的關鍵部件。
3. 節流裝置
控制制冷劑的流量,使其壓力降低,是制冷劑實現“蒸發吸熱”的前置環節。
4. 蒸發器
蒸發器是將低溫液體冷卻介質蒸發成氣體的地方,通常它與冷卻對象直接接觸。在此過程中,冷卻液吸收熱量后,變成氣體,從而帶走需要冷卻的熱量,使循環水降溫。蒸發器選型直接決定制冷效率。
5. 輔助部件
水泵、水箱、控制系統、傳感器、過濾罐等。酷凌時代冷水機可在控制系統上接入通訊,實時監控冷水機運行狀態,實現遠程調節與故障報警。

用一句話概括:制冷劑在密閉管路中不斷“換形態”,帶走熱量,從而實現降溫。
更具體一點,可以理解為以下幾個步驟:
流程 | 作用說明 |
壓縮 | 制冷劑被壓縮 → 溫度升高 |
冷凝 | 高溫制冷劑流經冷凝器 → 放熱變液 |
節流 | 制冷劑通過節流閥 → 壓力降低、溫度下降 |
蒸發 | 制冷劑在蒸發器中蒸發吸熱 → 水被“冷”下來 |
酷凌時代在這一過程中采用直流變頻控制算法,讓壓縮機根據負載智能調節轉速,達到“按需制冷、節能運行”的效果。數據顯示,一臺Q420系列冷水機每年可比傳統定頻機節省約3000kWh 電。

冷水機的應用其實非常廣泛,大致可以分為以下幾個板塊:
l激光行業(激光打標、激光焊接)
激光器在運行過程中產生大量熱量,需要精準溫控以保證激光束穩定。酷凌時代已為上千臺激光設備提供配套冷卻解決方案。
l半導體和電子制造
芯片測試、晶圓加工等環節對溫度極度敏感,一旦溫度波動超出±0.1℃,就可能影響生產良率。
l醫療領域
MRI、超聲、透析設備、射頻治療機等均需要冷水機制冷保護。
l實驗室 & 科研機構
各類精密儀器(如質譜、X光檢測設備)配套冷卻。
l新能源 & 電池測試
鋰電池充放電測試、高功率電源老化測試均需要配套冷卻設施以保持穩定。

小型高精度冷水機是酷凌時代的核心產品,目前已應用于全球30多個國家和地區的高端制造領域,客戶反饋普遍集中在“控溫精準”“節能穩定”“體積小安裝靈活”等關鍵詞上。
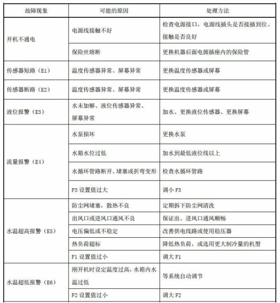
酷凌時代的冷水機全部配備智能自診斷功能,當設備出現異常時,不僅會自動報警提醒,還會在屏幕上清晰顯示對應的故障代碼。用戶無需復雜操作即可快速定位問題,整個維護處理過程直觀明了、便捷高效,大大提升了使用體驗與可靠性。

冷水機看似只是“降溫設備”,實際上卻是保障設備性能和運行穩定性的關鍵環節。特別是在激光、半導體等高精行業,溫度波動哪怕只有0.1℃,也可能導致核心部件失效。因此,選擇冷水機不僅看制冷量大小,更要關注控溫精度、長期穩定性和是否具備節能特性,可以說,一臺“選得對”的冷水機,不僅確保設備運行可靠,更能在看不見的地方幫助企業節約成本、提升品質。